Image Management
Description
Image Management (IM) at NR is exactly as it sounds. It is the storage and re-distribution of maintenance imagery.
Current Situation
Image management is done very much on an ad-hoc basis, often with the images held in a substantial number of MS Access databases floating around the company. The images held in these systems are usually still images.
Video management from the trains is held in the Network Video System (NVS). This includes geographical tagging and sections of the stills for certain locations. There is no requirement for trackside video other than this.
Objectives
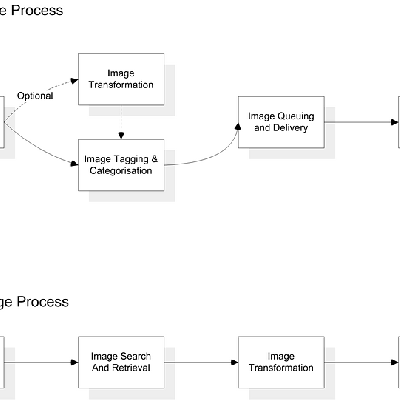
To provide a standard process, procedure and interface for the management for images.
The long term solution for IM should be to store all images in the either the current installation or a new installation of CCMS.
Technically this work should be an extension of the III-D project.
Informal Requirements
The IM solution needs to be able to provide the following:
- Storage and maintenance of both stills and videos.
- Version management and control of all images.
- Internal access by desktop, laptop and mobile device
- External access in the future (?access methods, security?)
and will need to take account of:
- Current CMS (aka CCMS) - Documentum.
- Current levels of mobile deployment (limited to Supervisory level trackside at the mo)
- Multiple delivery methods (i.e. network, MMS / SMS)
and must be:
- Easier and more efficient for the current workforce to use than the current tools in use.
Image Sources
The sources used for image management will vary. Some examples include:
- Trackside photoraphs
- Scanned documents
- Marketing media
- Train mounted video - handled by Network Video System (NVS)
Image Sources
Pre-Requisites
- Correct global taxonomy / tagging for images in CCMS - Critical
- Front-end dpi / colour depth reduction
- Secure web service access to CCMS
- Identify of current MS-Access / other apps that hold this kind of information
Deliverables
TBC but may include:
- Imaging Roadmap
- Infrastructure platform definition
- Personnel skills matrix and training requirements
